• 首页
  • 学校概况
  • 党委机构
  • 行政机构
  • 二级学院
  • 招生就业
    • 学校概况
    • 校训精神
    • 现任领导
    • 组织架构
    • 联系方式
    • 校园图集
    • 视频集锦
    • 党委组织部
    • 党委宣传部(统战部)
    • 工会
    • 团委
    • 学工部
    • 校友会
    • 党政办公室
    • 南校区管委会
    • 教务处
    • 人事处
    • 产教融合办公室
    • 后勤保卫处
    • 学生处
    • 科研处
    • 实训(培训)中心
    • 图书馆
    • 创新创业学院
    • 书院管理中心
    • 智能制造学院
    • 信息学院
    • 财经学院
    • 管理学院
    • 建设与交通学院
    • 医学院
    • 招生办公室
    • 就业指导中心
    • 继续教育学院
    • 创新精英班
    • 国际教育中心
    • 默认图片
    • 返回上一级
    • 党政办公室
    • 南校区管委会
    • 教务处
    • 人事处
    • 产教融合办公室
    • 后勤保卫处
    • 学生处
    • 科研处
    • 实训(培训)中心
    • 图书馆
    • 创新创业学院
    • 书院管理中心
    • 学校新闻
    • 公告通知
    • 校园生活
    首页 > 行政机构 > 教务处 > 最新公告 >

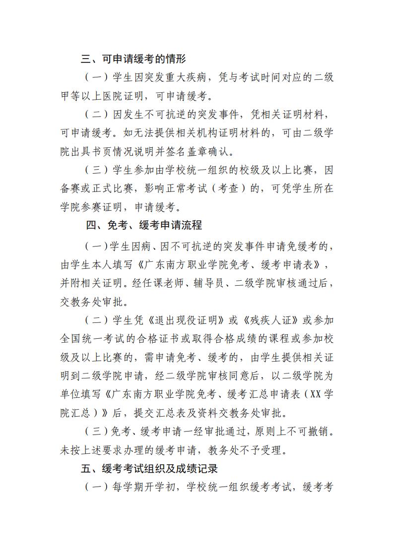
    关于印发《广东南方职业学院免考、缓考与补考管理实施细则》的通知

    发布时间:2025-12-11 08:52 点击量:

    校教字〔2025〕37号 关于印发《广东南方职业学院免考、缓考与补考管理实施细则》的通知

    校教字〔2025〕37号 关于印发《广东南方职业学院免考、缓考与补考管理实施细则》的通知

  • 2025实习备案 2024课程思政 创新强校考核 申报专栏三 规划教材申报 申报专栏
  • 申报专栏一 2025年教学成果奖申报专栏 2025年省质量工程验收专栏
    • 智慧校园系统 实习管理系统
    • 最新热点 助学政策
    • 教务系统 录取查询
    学校概况
    • 学校概况
    • 校训精神
    • 现任领导
    • 组织架构
    • 联系方式
    • 校园图集
    • 视频集锦
    党委机构
    • 党委组织部
    • 党委宣传部(统战部)
    • 工会
    • 团委
    • 学工部
    • 校友会
    行政机构
    • 党政办公室
    • 南校区管委会
    • 教务处
    • 人事处
    • 产教融合办公室
    • 后勤保卫处
    • 学生处
    • 科研处
    • 实训(培训)中心
    • 图书馆
    • 创新创业学院
    二级学院
    • 智能制造学院
    • 信息学院
    • 财经学院
    • 管理学院
    • 建设与交通学院
    • 医学院
    招生就业
    • 招生办公室
    • 就业指导中心
    • 继续教育学院
    • 创新精英班
    • 国际教育中心

    校本部:江门市江海区五邑路683号
    南校区:江门市新会区睦洲镇励耘路2号

    校本部:0750-3963333

    南校区:0750-3952222

    0750-3073898 3073890(传真)

    校内意见建议反馈:智慧云校园“校长信箱”

    COPYRIGHT © 2009-2025 广东南方职业学院(全日制普通高校)

    技术支持:通达  粤ICP备18063530号

  • 官方微信
  • 官方微信小程序